12.20.14:19
[PR]
07.04.01:00
PICで 自作インジェクションコントローラ(3)
さて、いよいよ自作インジェクションコントローラの最終章です(^^)/
ユニバーサル基板ですがまじめにまじめに組上げ、今回は気張ってケースまで作っちゃいました(*'▽')
LEDのほかに、PICを抜くための窓も開けておきました。
この状態で車両に実装し、近所の上り坂で何十回も走行テスト&書き換え・・・
ご近所さんからしたら迷惑な話ですね~(-"-)
んで、セッティングが大まかに出たので、ケースに貼るラベルを作成。
防水のため樹脂コーティングして完成です。
※もちろんラベルをはがせばすぐにPICを外せるので、今後のセッティングもあんしん(^o^♪
さて、順番が前後しましたが、車両への実装です。
まず、インジェクターにつながるケーブルをよ~く観察・・・。
緑/ピンクのケーブルと、青/黒のケーブルが繋がっています。
これを、ECU(エンジンコントロールユニット)の直下で探します。
青/黒の線には、メインキーON時に12Vが供給されます。
緑/ピンクの線がインジェクターのコントロール端子です。
ECUのコネクター側から見ると・・・
ってことで、以下のように配線します。
はい、実際の写真です。
まずはケーブルを切断/剥離して、
自作インジェクションコントローラを接続↓
これでとりあえず動作確認できますので、基板のショートに注意しながらエンジンを始動します。
始動が確認できたら配線に間違いはないので、つないだ部分をはんだ付けして熱収縮チューブで保護しました。
最後にケーブルの束を黒いビニテでしっかり巻いて完了です(^◇^★
アイドリング時は燃料を極力少なくし、アクセルを少しでも開けたらドバっと噴射、
回転が上がるにつれて燃料噴射量を減らすという調整を、PICマイコンがしてくれます。
実際に2年ほど乗っていますが、軽のターボ車を煽れるくらいの加速力を発揮しています!!
(うちの車との競争ですが(笑))
自分でインジェクションコントローラを作ってしまう方はあまりいないと思いますが、これにより自分なりの燃費改善や、吸排気系カスタムへの無限対応が可能になったわけです。
実際、このカブはまだセッティングの途中ですが、65km/1L程度は走りますのでプリウスの約2倍の燃費ってことです(笑)
SPタケガワのボアアップキットを使って88㏄にボアアップしたものの、SPタケガワ製インジェクションコントローラではうまく走れなかったことから始まったこのプロジェクト。
最初は教えてgooとかに投稿して同じような方がいないか探しても明確な回答が得られず。。
SPタケガワのサポート電話に電話したものの「その様な事例はほかにない」と言われてしまい・・・
でもSPタケガワの担当者さんは、「インジェクションコントローラの不良かもしれないので、代品をお送りします」と言ってくれた。
しかし・・・交換しても改善せず。。
半分あきらめつつ、ボアアップから早3年が経ってしまいました。
結果的に改善に大成功したので、いい勉強になりましたよ(^^)/
お疲れ様でした。。。(ToT)/~~~
◆2017年8月 追記◆
購入をご希望のコメントをたくさんいただいていますので、こちらに返答を書かせていただきます。
販売は可能です。
ですが、買って差し込んで終わりっていうようなメーカー品とは違いますので、ご理解ください。
Make 'n Testの繰り返しになる可能性もあることをご理解ください。
私と友達になるくらいの覚悟と、完成までの長い道のりを覚悟してください(笑)
近場にお住まいでしたら、お手助けも出来るかもしれません。
ご注文を頂いてから製作・テストのため、お届けは一か月以上かかる可能性もあります。
早くて2週間でしょうか。
現在は、10段階スイッチでセッティングを変更できるバージョンがほぼ完成していますので、マフラーやエアクリの差異は吸収できると思います。
アフターフォローも、誠心誠意対応したいと考えていますが、高圧的な方とは取引したくないので
、上下関係は無しとご理解いただける方のみとさせていただきます。
この条件でOKでしたら、右の拍手ボタンからメルアドをお教えください。(公開はされません)
どうぞよろしくご検討ください。
PICで 自作インジェクションコントローラ
PICで 自作インジェクションコントローラ(2)
⇒PICで 自作インジェクションコントローラ(3) Last
ユニバーサル基板ですがまじめにまじめに組上げ、今回は気張ってケースまで作っちゃいました(*'▽')
LEDのほかに、PICを抜くための窓も開けておきました。
この状態で車両に実装し、近所の上り坂で何十回も走行テスト&書き換え・・・
ご近所さんからしたら迷惑な話ですね~(-"-)
んで、セッティングが大まかに出たので、ケースに貼るラベルを作成。
防水のため樹脂コーティングして完成です。
※もちろんラベルをはがせばすぐにPICを外せるので、今後のセッティングもあんしん(^o^♪
さて、順番が前後しましたが、車両への実装です。
まず、インジェクターにつながるケーブルをよ~く観察・・・。
緑/ピンクのケーブルと、青/黒のケーブルが繋がっています。
これを、ECU(エンジンコントロールユニット)の直下で探します。
青/黒の線には、メインキーON時に12Vが供給されます。
緑/ピンクの線がインジェクターのコントロール端子です。
ECUのコネクター側から見ると・・・
ってことで、以下のように配線します。
はい、実際の写真です。
まずはケーブルを切断/剥離して、
自作インジェクションコントローラを接続↓
これでとりあえず動作確認できますので、基板のショートに注意しながらエンジンを始動します。
始動が確認できたら配線に間違いはないので、つないだ部分をはんだ付けして熱収縮チューブで保護しました。
最後にケーブルの束を黒いビニテでしっかり巻いて完了です(^◇^★
アイドリング時は燃料を極力少なくし、アクセルを少しでも開けたらドバっと噴射、
回転が上がるにつれて燃料噴射量を減らすという調整を、PICマイコンがしてくれます。
実際に2年ほど乗っていますが、軽のターボ車を煽れるくらいの加速力を発揮しています!!
(うちの車との競争ですが(笑))
自分でインジェクションコントローラを作ってしまう方はあまりいないと思いますが、これにより自分なりの燃費改善や、吸排気系カスタムへの無限対応が可能になったわけです。
実際、このカブはまだセッティングの途中ですが、65km/1L程度は走りますのでプリウスの約2倍の燃費ってことです(笑)
SPタケガワのボアアップキットを使って88㏄にボアアップしたものの、SPタケガワ製インジェクションコントローラではうまく走れなかったことから始まったこのプロジェクト。
最初は教えてgooとかに投稿して同じような方がいないか探しても明確な回答が得られず。。
SPタケガワのサポート電話に電話したものの「その様な事例はほかにない」と言われてしまい・・・
でもSPタケガワの担当者さんは、「インジェクションコントローラの不良かもしれないので、代品をお送りします」と言ってくれた。
しかし・・・交換しても改善せず。。
半分あきらめつつ、ボアアップから早3年が経ってしまいました。
結果的に改善に大成功したので、いい勉強になりましたよ(^^)/
お疲れ様でした。。。(ToT)/~~~
◆2017年8月 追記◆
購入をご希望のコメントをたくさんいただいていますので、こちらに返答を書かせていただきます。
販売は可能です。
ですが、買って差し込んで終わりっていうようなメーカー品とは違いますので、ご理解ください。
Make 'n Testの繰り返しになる可能性もあることをご理解ください。
私と友達になるくらいの覚悟と、完成までの長い道のりを覚悟してください(笑)
近場にお住まいでしたら、お手助けも出来るかもしれません。
ご注文を頂いてから製作・テストのため、お届けは一か月以上かかる可能性もあります。
早くて2週間でしょうか。
現在は、10段階スイッチでセッティングを変更できるバージョンがほぼ完成していますので、マフラーやエアクリの差異は吸収できると思います。
アフターフォローも、誠心誠意対応したいと考えていますが、高圧的な方とは取引したくないので
、上下関係は無しとご理解いただける方のみとさせていただきます。
この条件でOKでしたら、右の拍手ボタンからメルアドをお教えください。(公開はされません)
どうぞよろしくご検討ください。
PICで 自作インジェクションコントローラ
PICで 自作インジェクションコントローラ(2)
⇒PICで 自作インジェクションコントローラ(3) Last
PR
△このページ最上部へ
07.02.17:54
PICで 自作インジェクションコントローラ(2)
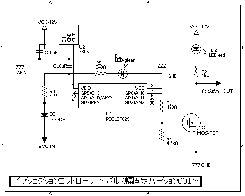
PICは、小型で高性能な12F629を使用します。
これはI/O 端子が6ピンもあり、外部発信無しで4Mhzもの高速動作が可能です。
実際のインジェクションコントローラーとしては、入力1ピン、出力1ピンのみの使用で十分ですが、実験中のLEDインジケータも接続できますので非常に便利です。
さて、以下回路図です。基本的な設計でなんのひねりもありません(笑)
とりあえずこれを組んで、カットアンドトライで煮詰めていく予定。

インジェクターには12Vが来ていますので、これをPICの電源に利用。
そしてECUからの噴射信号と、それをごにょごにょして出すインジェクション出力です。
おっと、GNDも必要ですね。
これだけは車体のねじ部からボディアースで調達しました。
PICは通常2V~5Vで動かしますので、78L05で動作させます。(PICの最大供給電圧は5.5V)
インジェクターの消費電力は100mA程度でしょうから、そんなに大きなFETはいらないでしょう。ってことで、部品箱に転がってたBS170を使用しました。
BS170はドレイン電流が500mA までいけます。
ちなみに、12F629のI/O ポートは1ポートあたり25mA まで流せますので、4ポート使えば100mA いけそうですよね?
でも、試してみたらポート電圧が5Vのせいか、インジェクターがオープンせず無理でした(笑)
とりあえず、定数なども不明なのでブレッドボードとオシロスコープで試します。

インジェクターに繋がる配線は2ピン。
一本は単純に12Vが供給されています。
バッテリー直ではなく、ダイオードを経由したような電圧です。
ってことは、もう一本はコントロール端子ですね。
これを切断して、自作インジェクションコントローラーを接続します・・・が、切断するとメーター内のエンジンチェックランプが点滅してしまいました。
恐らく、インジェクターからの返り電圧がなくなったので、インジェクターの故障と判断したのでしょう。
単純に12Vを流すと、エンジンチェックランプが点灯しなくなりました。
この端子は、通常はECU側でオープン(及び返り電圧監視)。
噴射時にはマイナスに落ちるようになっているようです。
このPICは4Mhzで動作させていますので、1秒間に数万回以上というスピードで、ECUの噴射コントロール端子を監視出来ます。
で、
●ECUがONの間は、インジェクション端子もONにする
●ECUがオフになってから10ms程度遅れてからインジェクション端子をオフにする
という動作をPICにプログラミングしました。
この遅延時間を正確にセッティングすることで、空燃比を設定するのです。
また、回転数によって噴射遅延時間を変更する機能も付けたくなりました。
コダワリモードになっちゃったので(ーー;) 燃比改善にもなるじゃん?(^0^;)
方法ですが、噴射終了から次の噴射までの“インジェクションオフ”(無噴射)の間に、PICが何カウントできるかを計測することにしました。
テスト回路では、アイドリング回転数の無噴射間に約4500回もカウントできました。
で、のろのろ走り位のスピードで走ると、無噴射間のカウントは2000位。回転数対カウント数のフローチャートでも作ろうかな(>_<)ゞ
とりあえずPICがいかに高速かがわかるでしょ?( ^^)/
では、最適な噴射延滞時間と回転数をはじき出すため、ノートパソコンとROMライターを外に持ち出しての実験です。

秋月のPICライターですが、USBの単電源のみで動作するよう改造済み!!すごいでしょ(≧∇≦*)
邪魔くさい15Vアダプターはいりませ~んヽ(^o^)丿

始動~空ぶかし~自走~全開走行の順にテスト。
その後PICのチップをパソコンに接続し、設定値を修正。そしてまた実装テスト。
これを何百回も繰り返して、最適値を探りました。
なんかハイテク~(笑)
・・・自走テスト→セッティングを繰り返していると、突然エンスト。。(゚Д゚;)
自宅からちょっと離れてしまったので、冷や汗やらなにやら垂れ流しながらキックキック(`・ω・´)
でもかからない。。。
テスト用LEDによると、PICからの出力はあるもののFETがONしないみたい。。
ムシムシして暑苦しい中、そしてご近所の冷ややかな視線を浴びながら押して帰りました。。
はぁ。ブレッドボードをぶら下げた恥ずかしい姿↓

いろいろ調べてみると、なんとFETが吹っ飛んでるみたい(゚Д゚;)
500mA じゃ足りないのか??? んんん・・・。
仕方ないので、部品箱をガサゴソやって、ドレイン電流75AのFET(笑)が出てきましたので、とりあえずこれで代用。
データシートを見ながらまた最適なFET買わなきゃ。。
PICで 自作インジェクションコントローラ
⇒PICで 自作インジェクションコントローラ(2)
PICで 自作インジェクションコントローラ(3) Last △このページ最上部へ
これはI/O 端子が6ピンもあり、外部発信無しで4Mhzもの高速動作が可能です。
実際のインジェクションコントローラーとしては、入力1ピン、出力1ピンのみの使用で十分ですが、実験中のLEDインジケータも接続できますので非常に便利です。
さて、以下回路図です。基本的な設計でなんのひねりもありません(笑)
とりあえずこれを組んで、カットアンドトライで煮詰めていく予定。
インジェクターには12Vが来ていますので、これをPICの電源に利用。
そしてECUからの噴射信号と、それをごにょごにょして出すインジェクション出力です。
おっと、GNDも必要ですね。
これだけは車体のねじ部からボディアースで調達しました。
PICは通常2V~5Vで動かしますので、78L05で動作させます。(PICの最大供給電圧は5.5V)
インジェクターの消費電力は100mA程度でしょうから、そんなに大きなFETはいらないでしょう。ってことで、部品箱に転がってたBS170を使用しました。
BS170はドレイン電流が500mA までいけます。
ちなみに、12F629のI/O ポートは1ポートあたり25mA まで流せますので、4ポート使えば100mA いけそうですよね?
でも、試してみたらポート電圧が5Vのせいか、インジェクターがオープンせず無理でした(笑)
とりあえず、定数なども不明なのでブレッドボードとオシロスコープで試します。
インジェクターに繋がる配線は2ピン。
一本は単純に12Vが供給されています。
バッテリー直ではなく、ダイオードを経由したような電圧です。
ってことは、もう一本はコントロール端子ですね。
これを切断して、自作インジェクションコントローラーを接続します・・・が、切断するとメーター内のエンジンチェックランプが点滅してしまいました。
恐らく、インジェクターからの返り電圧がなくなったので、インジェクターの故障と判断したのでしょう。
単純に12Vを流すと、エンジンチェックランプが点灯しなくなりました。
この端子は、通常はECU側でオープン(及び返り電圧監視)。
噴射時にはマイナスに落ちるようになっているようです。
このPICは4Mhzで動作させていますので、1秒間に数万回以上というスピードで、ECUの噴射コントロール端子を監視出来ます。
で、
●ECUがONの間は、インジェクション端子もONにする
●ECUがオフになってから10ms程度遅れてからインジェクション端子をオフにする
という動作をPICにプログラミングしました。
また、回転数によって噴射遅延時間を変更する機能も付けたくなりました。
方法ですが、噴射終了から次の噴射までの“インジェクションオフ”(無噴射)の間に、PICが何カウントできるかを計測することにしました。
テスト回路では、アイドリング回転数の無噴射間に約4500回もカウントできました。
で、のろのろ走り位のスピードで走ると、無噴射間のカウントは2000位。回転数対カウント数のフローチャートでも作ろうかな(>_<)ゞ
とりあえずPICがいかに高速かがわかるでしょ?( ^^)/
では、最適な噴射延滞時間と回転数をはじき出すため、ノートパソコンとROMライターを外に持ち出しての実験です。
秋月のPICライターですが、USBの単電源のみで動作するよう改造済み!!
邪魔くさい15Vアダプターはいりませ~んヽ(^o^)丿
始動~空ぶかし~自走~全開走行の順にテスト。
その後PICのチップをパソコンに接続し、設定値を修正。そしてまた実装テスト。
これを何百回も繰り返して、最適値を探りました。
なんかハイテク~(笑)
・・・自走テスト→セッティングを繰り返していると、突然エンスト。。(゚Д゚;)
自宅からちょっと離れてしまったので、冷や汗やらなにやら垂れ流しながらキックキック(`・ω・´)
でもかからない。。。
テスト用LEDによると、PICからの出力はあるもののFETがONしないみたい。。
ムシムシして暑苦しい中、そしてご近所の冷ややかな視線を浴びながら押して帰りました。。
はぁ。ブレッドボードをぶら下げた恥ずかしい姿↓
いろいろ調べてみると、なんとFETが吹っ飛んでるみたい(゚Д゚;)
500mA じゃ足りないのか??? んんん・・・。
仕方ないので、部品箱をガサゴソやって、ドレイン電流75AのFET(笑)が出てきましたので、とりあえずこれで代用。
データシートを見ながらまた最適なFET買わなきゃ。。
PICで 自作インジェクションコントローラ
⇒PICで 自作インジェクションコントローラ(2)
PICで 自作インジェクションコントローラ(3) Last △このページ最上部へ
07.01.00:05
PICで 自作インジェクションコントローラ
世界で一番燃費がいい!と思われる、カブ系エンジンの話です。
数年前にリトルカブFIを新車で購入し、すぐにボアアップを行いました。
FI車のボアアップは、空燃比の調整がキモとなります。
ボアアップ(排気量を上げる)ということは、その分ガソリンの噴射量も増やしてやらねばなりません。
通常、キャブレター車であれば、ガソリンの噴射量を決めるジェットという部品を交換することで、空燃比を調整します。
↑これがメインジェットの画像
ですが、インジェクション車にはジェットは使用されておらず、ECUというコンピューターで空燃比を調整しています。
キャブ車のようにジェットで噴射量を調整しようという発想ではなく、噴射量は一定のままで噴射時間を可変させることで調整するという発想です。
ECUとは、「偉そうな口調でうざったい」の略で、気温、燃料の温度、排気ガスの汚れ具合を各センサーで測定し、リアルタイムに最適な空燃比を設定するコンピューターの事です。(一部誤り(笑))
ということで、FI車のボアアップにはインジェクションコントローラーというコンピューターが必要になります。
インジェクションコントローラーとは、ECUからの噴射信号を横取りして、噴射量をごまかすサブコンピューターと言えるような装置です。
今回使用したのはSPタケガワのボアアップキットで、Sステージ88ccの物です。
これには88ccのシリンダー、ピストン、ハイカム、インジェクションコントローラーなどが付属します。
さらに、強化クラッチ、強化オイルポンプなど必須部品もSPタケガワで揃えました。
ところが、組み付け完了後に問題発生!
坂道発進や急発進など、ガバッとアクセルを開けると失速してしまい、走り出すことすら出来ないのです。
ゆっくりアクセルを開ければじわ~っと発進してくれますが、これではストレスがボアアップしちゃいます(苦
出だし以外は非常にレスポンスがよく、1.8倍のボアアップとは思えないくらいの鋭い走りを見せてくれます。ヽ(゚Д゚)ノ
出だしだけがボコ付いてしまい、バルブタイミングやインジェクションコントローラーの設定など、いろいろいじりましたが改善せず。
試しにエアクリーナーボックスを外し、吸気をよくしてみましたが改善せず。(悪化もしない?!)
逆に、エアクリーナーボックスの吸気口を塞いでアクセルをあおると…改善した!綺麗に回った(≧∇≦*)
ということは、キャブ車で言うところの“スロージェット”の帯域が薄すぎるような症状。。
ところがタケガワのIJコントローラーは、アイドリングから高回転までをすべて増減してしまうもので、回転域に応じた設定が出来ないのです。
タケガワのインジェクションコントローラを最大に濃く設定しても、出だしのボコ付きはほとんど改善しません。
しかも、フルノーマルの状態でレギュラーガソリン1Lあたり80kmは走れたのに、この設定だと1Lあたり20kmくらいまで燃費が落ち込みます。
なんとか出だしだけ濃く出来ないかなぁ。。。
っと考えたあげく、タケガワのインジェクションコントローラーは使用せず、もっと高機能なインジェクションコントローラーを作ってしまおうと言うのが今回の試みです( ^^)/
いやぁ長い前置きだったねぇ(^0^;)
今めっちゃくちゃヒマだから、余計なことばかり書いてるんだよねぇ(←これが無駄)
ではでは、明日の記事で本題に…入るかな?(笑)
⇒PICで 自作インジェクションコントローラ
PICで 自作インジェクションコントローラ(2)
PICで 自作インジェクションコントローラ(3) Last △このページ最上部へ
数年前にリトルカブFIを新車で購入し、すぐにボアアップを行いました。
FI車のボアアップは、空燃比の調整がキモとなります。
ボアアップ(排気量を上げる)ということは、その分ガソリンの噴射量も増やしてやらねばなりません。
通常、キャブレター車であれば、ガソリンの噴射量を決めるジェットという部品を交換することで、空燃比を調整します。
↑これがメインジェットの画像
ですが、インジェクション車にはジェットは使用されておらず、ECUというコンピューターで空燃比を調整しています。
キャブ車のようにジェットで噴射量を調整しようという発想ではなく、噴射量は一定のままで噴射時間を可変させることで調整するという発想です。
ECUとは、「偉そうな口調でうざったい」の略で、気温、燃料の温度、排気ガスの汚れ具合を各センサーで測定し、リアルタイムに最適な空燃比を設定するコンピューターの事です。(一部誤り(笑))
ということで、FI車のボアアップにはインジェクションコントローラーというコンピューターが必要になります。
インジェクションコントローラーとは、ECUからの噴射信号を横取りして、噴射量をごまかすサブコンピューターと言えるような装置です。
今回使用したのはSPタケガワのボアアップキットで、Sステージ88ccの物です。
これには88ccのシリンダー、ピストン、ハイカム、インジェクションコントローラーなどが付属します。
さらに、強化クラッチ、強化オイルポンプなど必須部品もSPタケガワで揃えました。
ところが、組み付け完了後に問題発生!
坂道発進や急発進など、ガバッとアクセルを開けると失速してしまい、走り出すことすら出来ないのです。
ゆっくりアクセルを開ければじわ~っと発進してくれますが、これではストレスがボアアップしちゃいます(苦
出だし以外は非常にレスポンスがよく、1.8倍のボアアップとは思えないくらいの鋭い走りを見せてくれます。ヽ(゚Д゚)ノ
出だしだけがボコ付いてしまい、バルブタイミングやインジェクションコントローラーの設定など、いろいろいじりましたが改善せず。
試しにエアクリーナーボックスを外し、吸気をよくしてみましたが改善せず。(悪化もしない?!)
逆に、エアクリーナーボックスの吸気口を塞いでアクセルをあおると…改善した!綺麗に回った(≧∇≦*)
ということは、キャブ車で言うところの“スロージェット”の帯域が薄すぎるような症状。。
ところがタケガワのIJコントローラーは、アイドリングから高回転までをすべて増減してしまうもので、回転域に応じた設定が出来ないのです。
タケガワのインジェクションコントローラを最大に濃く設定しても、出だしのボコ付きはほとんど改善しません。
しかも、フルノーマルの状態でレギュラーガソリン1Lあたり80kmは走れたのに、この設定だと1Lあたり20kmくらいまで燃費が落ち込みます。
なんとか出だしだけ濃く出来ないかなぁ。。。
っと考えたあげく、タケガワのインジェクションコントローラーは使用せず、もっと高機能なインジェクションコントローラーを作ってしまおうと言うのが今回の試みです( ^^)/
いやぁ長い前置きだったねぇ(^0^;)
今めっちゃくちゃヒマだから、余計なことばかり書いてるんだよねぇ(←これが無駄)
ではでは、明日の記事で本題に…入るかな?(笑)
⇒PICで 自作インジェクションコントローラ
PICで 自作インジェクションコントローラ(2)
PICで 自作インジェクションコントローラ(3) Last △このページ最上部へ
06.02.21:16
手動タイヤチェンジャーの改造(17インチ対応化)
少し前に買ったタイヤチェンジャーですが、16.5インチまでしか対応していないとのこと。
車のタイヤ交換には全然問題ないんだけど・・・バイクにはちと足りなそう。
実際、隼のタイヤは17インチ。、少し位なんとかならないかなぁと前から思っていました(笑)
少し暇が出来たので隼のホイールをタイヤチェンジャーに乗せてみると・・・
やっぱり少し足りないねぇ・・・。ι(´Д`υ)
よ~く観察していると、どうやらスライドメカニズムのナットの位置が悪いような気が・・・
この右端に付いてるナットの位置を左端に変えれば・・・最大で25mm(約1インチ)は広げられるはず!
↓ではでは、まず外して、
↓サンダーでナットを切り離して、余分な部分も切り取ります。
↓垂直に付ける為、溶接サポートマグネットで固定。
↓溶接~♪( ̄ー ̄)ニヤリ

↓がっちり付いたら、サビ止め塗料を塗ってから黒く塗ります。
粉体塗装を出来たらいいのになぁ。。
でもそんな設備は無いので、頑丈なエナメル塗料で塗装しました。
↓さて!ドキドキの組付けです!(σ・∀・)σ
↓大成功!!((o(´∀`)o))
早速このあと、ハヤブサとZX-14Rのタイヤ交換を無事に完了できました!
さて、次はバランサーの改造だぁ。。 △このページ最上部へ
車のタイヤ交換には全然問題ないんだけど・・・バイクにはちと足りなそう。
実際、隼のタイヤは17インチ。、少し位なんとかならないかなぁと前から思っていました(笑)
少し暇が出来たので隼のホイールをタイヤチェンジャーに乗せてみると・・・
やっぱり少し足りないねぇ・・・。ι(´Д`υ)
よ~く観察していると、どうやらスライドメカニズムのナットの位置が悪いような気が・・・
この右端に付いてるナットの位置を左端に変えれば・・・最大で25mm(約1インチ)は広げられるはず!
↓ではでは、まず外して、
↓サンダーでナットを切り離して、余分な部分も切り取ります。
↓垂直に付ける為、溶接サポートマグネットで固定。
↓溶接~♪( ̄ー ̄)ニヤリ
↓がっちり付いたら、サビ止め塗料を塗ってから黒く塗ります。
粉体塗装を出来たらいいのになぁ。。
でもそんな設備は無いので、頑丈なエナメル塗料で塗装しました。
↓さて!ドキドキの組付けです!(σ・∀・)σ
↓大成功!!((o(´∀`)o))
早速このあと、ハヤブサとZX-14Rのタイヤ交換を無事に完了できました!
さて、次はバランサーの改造だぁ。。 △このページ最上部へ
03.26.18:16
笠間市 やまびこドライブイン
前から気になっていた、やまびこドライブインにやっと行ってきました!
国道50号沿い、イオン笠間店の近くにある店です。(イオン内原ではない)
この一帯は洒落た建物が増えてきた中で、100年以上前からありそうな、古すぎる建物があります。
古いけど、決してボロではありません^^

若い私にはちょっと近づきにくい雰囲気がありますが、田舎好きにはたまらない佇まいでしょう。

やっているのかどうかわかりにくいですが、店の前に営業中の置物が。
これは同じ敷地内にある納屋↓

今日はバイクじゃなくて車で来ました。
一歩店に入ると、現代とはかけ離れた雰囲気・・・!(^^)!
囲炉裏がある食べ物屋って結構ありますけど、なんだかここは違うんです!

手作りの囲炉裏と、手作りの椅子がめっちゃくちゃいい雰囲気醸し出してます!!ヾ(^v^)k

そう言えば最近は洋風の店ばかりに行ってて、落ち着ける雰囲気って忘れてたかもしれない。

写真を撮りながら見回していると、お茶を出してくれました。
なんか田舎に帰ったっていうよりは、店に入った瞬間300年くらいタイムスリップしちゃったみたいな感じ。
テーブルの上に置いたスマホさえ、未来的で邪魔くさく感じちゃうくらい。
そのうち、脇差しを下げた旅の侍が『御免、まずは茶を貰おう』と言って入ってきそう。(゚ロ゚)!
こんな素晴らしい店は中々ないでしょうね。
この前栃木のこんな山小屋的なそば屋に入ったときは、いたずらに古さを演出しててなんだかつまらなかった。
囲炉裏の炭の臭いは良かったものの、ハリボテな感じで少し違った。
でもここはいいです!
ただのビンボーな店ではなく、古くからやっていて出来上がった古さがとても心地いい。
ではお品書き。

安いですねぇ!旨そうですねぇ!迷いますねぇヽ(^o^)丿
ちなみに、笠間の名物はいなり寿司、けんちんそば、自然薯(とろろ芋)です。
ってことで、私はさっそく

野菜天丼ですはい。σ(^◇^;)
私は天丼に目がないのですが、解析まもろぐ初の天丼を掲載(笑)
たれ付けの天ぷらでした。
薄目の衣と、甘香ばしいたれがめちゃくちゃ旨いです!!
天丼にはちとうるさい私ですが、ここは茨城で2番目に旨い店だと思います!!!ヽ(゚Д゚)ノ
1番目は内緒です(笑)
まずはナス、これは加熱しすぎると水っぽくなり、べちゃっとした食間になってしまいますが、絶妙な加熱加減でサクッといけます。
また、ナスの臭みも出ていません(^^)/
次にかぼちゃ、これは低温でじっくり揚げると甘みばかり出てきてしまってお菓子のようになってしまいます(サツマイモも同じ)が、
この店のカボチャはホクホクとしていい香りがし、甘ったるくありません!
なんでその辺の店は甘く甘く作るんですかね!(~。~;)?
カボチャとサツマイモは甘くなきゃいけないっていう固定観念があるんでしょうか。それとも強迫観念でしょうか。
バカみたいです。
何事にもバランスがあります。
だから、天丼は凄く技術がいる料理なんです。
投入時の温度が食材によって違うし、加熱時間も違います。
火が通りやすいとか通りにくいなんて理屈じゃありません。
野菜は、投入時の温度、その後の温度調整、そして加熱時間で、糖の出来方や繊維の様相など、全く違う物になるんです。
ちょっと話がそれましたが、この店はすべてに置いて素晴らしい天丼でした。
また、付け合わせの煮物がこれまた旨い!!
甘口の醤油味の冷たい煮物で、薩摩揚げの香ばしい香りと相まって大根が旨い!
目が回るくらい旨い煮物になっていました!!
ただし、汁は失敗作でした。
牛蒡や豆腐、里芋の入ったけんちん汁のような汁でしたが、水っぽくて野菜の臭みが出ていました。
おそらく完成した汁に継ぎ足し継ぎ足しでやっていたところ、味の調整をミスったのでしょう。
いつもマズい汁を出すとは思えません。単純なミスだと思います。
総合評価では、大合格!!!!ですっ!(≧∇≦*)
ツーリングで茨城に来る方は、絶対に行って貰いたい店ですよ!!
ここは茨城県北西に位置しており、栃木(宇都宮方面)からのアクセスが良好です。
茨城県は『うまいもんどころ茨城』というだけあって、ほんとに旨い物がいっぱいあります。
自然も多く、ツーリングには最高ですよ(^^)v
県外から来られる方、ツーリングプラン作りのお手伝いも出来るかもしれません。
もし時間が合えば、一緒に走ることも出来るかも。
お気軽にコメントどうぞ~♪(^^)v △このページ最上部へ
国道50号沿い、イオン笠間店の近くにある店です。(イオン内原ではない)
この一帯は洒落た建物が増えてきた中で、100年以上前からありそうな、古すぎる建物があります。
古いけど、決してボロではありません^^
若い私にはちょっと近づきにくい雰囲気がありますが、田舎好きにはたまらない佇まいでしょう。
やっているのかどうかわかりにくいですが、店の前に営業中の置物が。
これは同じ敷地内にある納屋↓
今日はバイクじゃなくて車で来ました。
一歩店に入ると、現代とはかけ離れた雰囲気・・・!(^^)!
囲炉裏がある食べ物屋って結構ありますけど、なんだかここは違うんです!
手作りの囲炉裏と、手作りの椅子がめっちゃくちゃいい雰囲気醸し出してます!!ヾ(^v^)k
そう言えば最近は洋風の店ばかりに行ってて、落ち着ける雰囲気って忘れてたかもしれない。
写真を撮りながら見回していると、お茶を出してくれました。
なんか田舎に帰ったっていうよりは、店に入った瞬間300年くらいタイムスリップしちゃったみたいな感じ。
テーブルの上に置いたスマホさえ、未来的で邪魔くさく感じちゃうくらい。
そのうち、脇差しを下げた旅の侍が『御免、まずは茶を貰おう』と言って入ってきそう。(゚ロ゚)!
こんな素晴らしい店は中々ないでしょうね。
この前栃木のこんな山小屋的なそば屋に入ったときは、いたずらに古さを演出しててなんだかつまらなかった。
囲炉裏の炭の臭いは良かったものの、ハリボテな感じで少し違った。
でもここはいいです!
ただのビンボーな店ではなく、古くからやっていて出来上がった古さがとても心地いい。
ではお品書き。
安いですねぇ!旨そうですねぇ!迷いますねぇヽ(^o^)丿
ちなみに、笠間の名物はいなり寿司、けんちんそば、自然薯(とろろ芋)です。
ってことで、私はさっそく
野菜天丼ですはい。σ(^◇^;)
私は天丼に目がないのですが、解析まもろぐ初の天丼を掲載(笑)
たれ付けの天ぷらでした。
薄目の衣と、甘香ばしいたれがめちゃくちゃ旨いです!!
天丼にはちとうるさい私ですが、ここは茨城で2番目に旨い店だと思います!!!ヽ(゚Д゚)ノ
1番目は内緒です(笑)
まずはナス、これは加熱しすぎると水っぽくなり、べちゃっとした食間になってしまいますが、絶妙な加熱加減でサクッといけます。
また、ナスの臭みも出ていません(^^)/
次にかぼちゃ、これは低温でじっくり揚げると甘みばかり出てきてしまってお菓子のようになってしまいます(サツマイモも同じ)が、
この店のカボチャはホクホクとしていい香りがし、甘ったるくありません!
なんでその辺の店は甘く甘く作るんですかね!(~。~;)?
カボチャとサツマイモは甘くなきゃいけないっていう固定観念があるんでしょうか。それとも強迫観念でしょうか。
バカみたいです。
何事にもバランスがあります。
だから、天丼は凄く技術がいる料理なんです。
投入時の温度が食材によって違うし、加熱時間も違います。
火が通りやすいとか通りにくいなんて理屈じゃありません。
野菜は、投入時の温度、その後の温度調整、そして加熱時間で、糖の出来方や繊維の様相など、全く違う物になるんです。
ちょっと話がそれましたが、この店はすべてに置いて素晴らしい天丼でした。
また、付け合わせの煮物がこれまた旨い!!
甘口の醤油味の冷たい煮物で、薩摩揚げの香ばしい香りと相まって大根が旨い!
目が回るくらい旨い煮物になっていました!!
ただし、汁は失敗作でした。
牛蒡や豆腐、里芋の入ったけんちん汁のような汁でしたが、水っぽくて野菜の臭みが出ていました。
おそらく完成した汁に継ぎ足し継ぎ足しでやっていたところ、味の調整をミスったのでしょう。
いつもマズい汁を出すとは思えません。単純なミスだと思います。
総合評価では、大合格!!!!ですっ!(≧∇≦*)
ツーリングで茨城に来る方は、絶対に行って貰いたい店ですよ!!
ここは茨城県北西に位置しており、栃木(宇都宮方面)からのアクセスが良好です。
茨城県は『うまいもんどころ茨城』というだけあって、ほんとに旨い物がいっぱいあります。
自然も多く、ツーリングには最高ですよ(^^)v
県外から来られる方、ツーリングプラン作りのお手伝いも出来るかもしれません。
もし時間が合えば、一緒に走ることも出来るかも。
お気軽にコメントどうぞ~♪(^^)v △このページ最上部へ

